久久热新闻
我校学子在第十一届全国大学生机械创新设计大赛全国决赛中喜获佳绩
发布:李婉辰 审批:韩振宇发布时间:2024-07-19 浏览次数:559
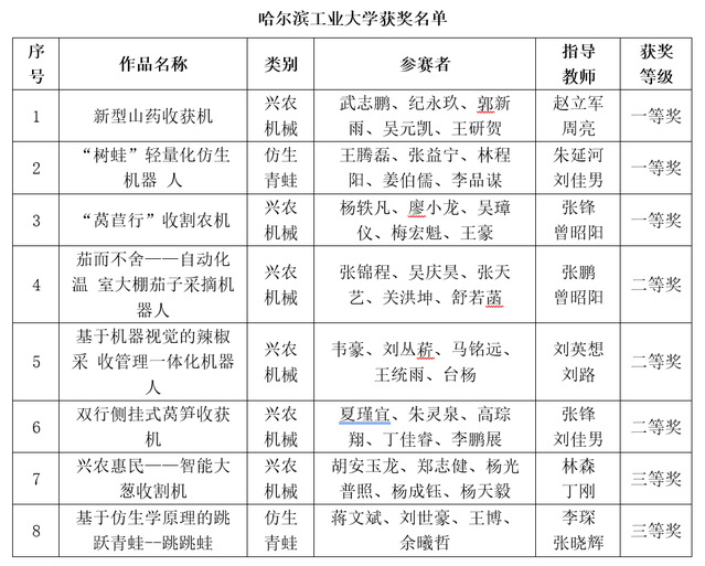
7月17日,“华中数控杯”第十一届全国大学生机械创新设计大赛决赛在华中科技大学圆满落下帷幕,大赛设置“实物组”和“慧鱼组”两个大组别,经过层层选拔和激烈角逐,我校共获得国家级奖项8项,其中一等奖3项、二等奖3项、三等奖2项。本届大赛的校内组织工作由哈工大久久热 负责,获奖作品名称、参赛学生、指导教师等信息详见下表。

本届共有来自129所高校的198项作品进入全国决赛,大赛以“机械创新推进农业现代化、自然和谐迈向仿生新高度”为主题,提倡采用智能技术、数字(孪生)技术和5G通信技术等,旨在引导全国大学生关注农业生产和农业科技,在机械创新实践中练就过硬本领,筑牢农业强国根基,谱绘现代化农业的美好未来。

新型山药收获机(决赛现场)

“树蛙”轻量化仿生机器人(决赛现场)

“莴苣行”收割农机(决赛现场)

久久热 参赛师生合影

